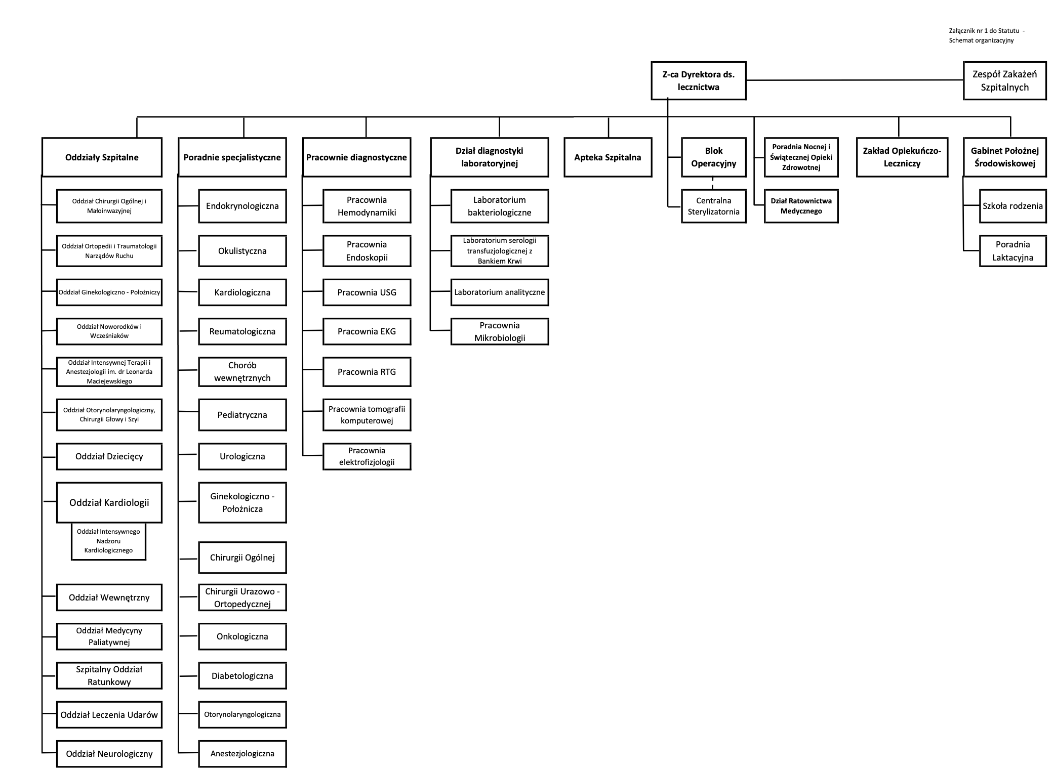
W strukturach Szpitala Pomnik Chrztu Polski znajduje się m.in. 13 oddziałów, SOR, 12 specjalistycznych poradni oraz 6 pracowni diagnostycznych, apteka, laboratorium i Centralna Sterylizatornia. Liczba hospitalizowanych na oddziałach pacjentów wynosi około 13 tys. rocznie, natomiast około 17 tys. pacjentów korzysta z pomocy świadczonej w Szpitalnym Oddziale Ratunkowym.W Poradniach udzielanych jest ok. 45 tys, porad specjalistycznych w tym ok. 3 tys. zabiegów.